长者助手
手机版
设为首页|加入收藏
首页 > 专题 > 广东加强旅游服务质量和信用体系建设 > 质量提升

关于印发《广东省文化和旅游厅落实〈关于释放旅游消费潜力推动旅游业高质量发展的若干措施〉工作方案》的通知

时间 : 2025-01-09 18:39 来源 : 本网 【字体: 【打印】
分享到:

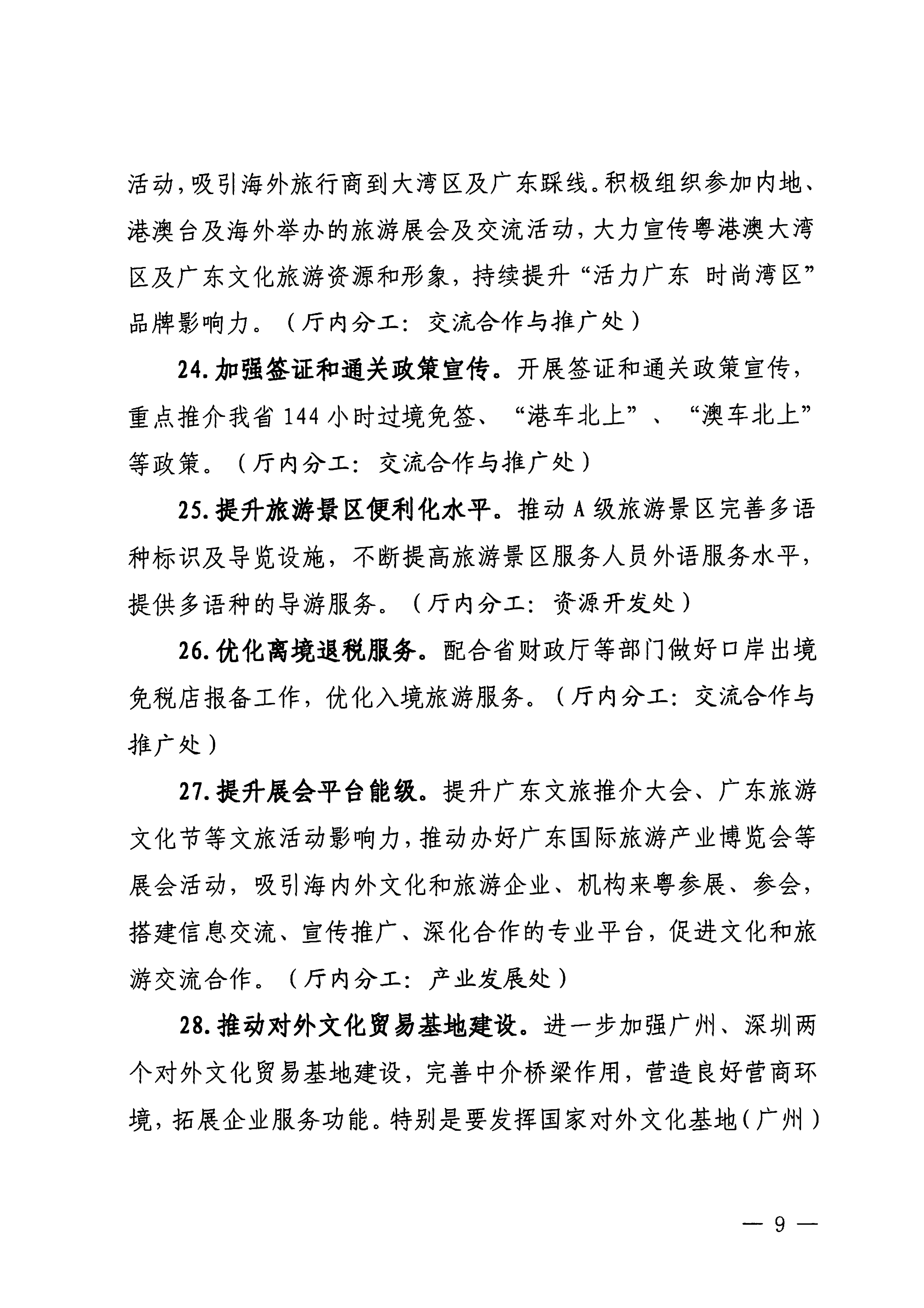
关于印发《广东省文化和旅游厅落实〈关于释放旅游消费潜力推动旅游业高质量发展的若干措施〉工作方案》的通知_00_副本.png关于印发《广东省文化和旅游厅落实〈关于释放旅游消费潜力推动旅游业高质量发展的若干措施〉工作方案》的通知_01.png关于印发《广东省文化和旅游厅落实〈关于释放旅游消费潜力推动旅游业高质量发展的若干措施〉工作方案》的通知_02.png关于印发《广东省文化和旅游厅落实〈关于释放旅游消费潜力推动旅游业高质量发展的若干措施〉工作方案》的通知_03.png关于印发《广东省文化和旅游厅落实〈关于释放旅游消费潜力推动旅游业高质量发展的若干措施〉工作方案》的通知_04.png关于印发《广东省文化和旅游厅落实〈关于释放旅游消费潜力推动旅游业高质量发展的若干措施〉工作方案》的通知_05.png关于印发《广东省文化和旅游厅落实〈关于释放旅游消费潜力推动旅游业高质量发展的若干措施〉工作方案》的通知_06.png关于印发《广东省文化和旅游厅落实〈关于释放旅游消费潜力推动旅游业高质量发展的若干措施〉工作方案》的通知_07.png关于印发《广东省文化和旅游厅落实〈关于释放旅游消费潜力推动旅游业高质量发展的若干措施〉工作方案》的通知_08.png关于印发《广东省文化和旅游厅落实〈关于释放旅游消费潜力推动旅游业高质量发展的若干措施〉工作方案》的通知_09.png关于印发《广东省文化和旅游厅落实〈关于释放旅游消费潜力推动旅游业高质量发展的若干措施〉工作方案》的通知_10.png关于印发《广东省文化和旅游厅落实〈关于释放旅游消费潜力推动旅游业高质量发展的若干措施〉工作方案》的通知_11.png关于印发《广东省文化和旅游厅落实〈关于释放旅游消费潜力推动旅游业高质量发展的若干措施〉工作方案》的通知_12.png关于印发《广东省文化和旅游厅落实〈关于释放旅游消费潜力推动旅游业高质量发展的若干措施〉工作方案》的通知_13.png

Baidu
map