长者助手
手机版
设为首页|加入收藏
首页 > 专题 > 广东加强旅游服务质量和信用体系建设 > 市场管理

广东省文化和旅游厅关于开展文化主题旅游饭店创建工作的通知

时间 : 2022-11-24 10:38 来源 : 本网 【字体: 【打印】
分享到:

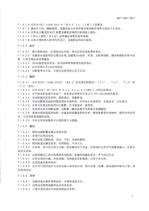
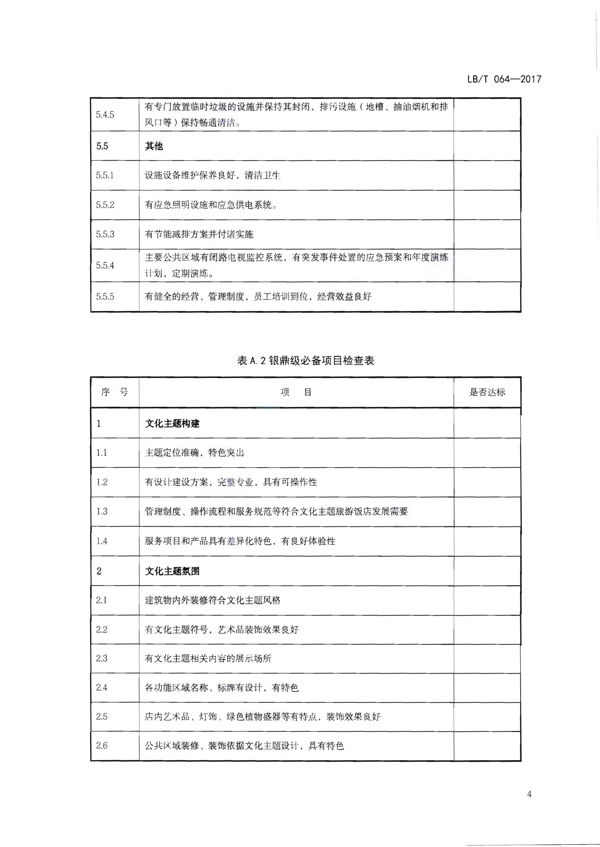
220402142208735860_广东省文化和旅游厅关于开展文化主题旅游饭店创建工作的通知_1.png220402142208735860_广东省文化和旅游厅关于开展文化主题旅游饭店创建工作的通知_2.png220402142208735860_广东省文化和旅游厅关于开展文化主题旅游饭店创建工作的通知_3.png220402142208735860_广东省文化和旅游厅关于开展文化主题旅游饭店创建工作的通知_4.png220402142208735860_广东省文化和旅游厅关于开展文化主题旅游饭店创建工作的通知_5.png220402142208735860_广东省文化和旅游厅关于开展文化主题旅游饭店创建工作的通知_6.png220402142208735860_广东省文化和旅游厅关于开展文化主题旅游饭店创建工作的通知_7.png220402142208735860_广东省文化和旅游厅关于开展文化主题旅游饭店创建工作的通知_8.png220402142208735860_广东省文化和旅游厅关于开展文化主题旅游饭店创建工作的通知_9.png220402142208735860_广东省文化和旅游厅关于开展文化主题旅游饭店创建工作的通知_10.png220402142208735860_广东省文化和旅游厅关于开展文化主题旅游饭店创建工作的通知_11.png220402142208735860_广东省文化和旅游厅关于开展文化主题旅游饭店创建工作的通知_12.png220402142208735860_广东省文化和旅游厅关于开展文化主题旅游饭店创建工作的通知_13.png220402142208735860_广东省文化和旅游厅关于开展文化主题旅游饭店创建工作的通知_14.png220402142208735860_广东省文化和旅游厅关于开展文化主题旅游饭店创建工作的通知_15.png220402142208735860_广东省文化和旅游厅关于开展文化主题旅游饭店创建工作的通知_16.png220402142208735860_广东省文化和旅游厅关于开展文化主题旅游饭店创建工作的通知_17.png220402142208735860_广东省文化和旅游厅关于开展文化主题旅游饭店创建工作的通知_18.png220402142208735860_广东省文化和旅游厅关于开展文化主题旅游饭店创建工作的通知_19.png220402142208735860_广东省文化和旅游厅关于开展文化主题旅游饭店创建工作的通知_20.png220402142208735860_广东省文化和旅游厅关于开展文化主题旅游饭店创建工作的通知_21.png220402142208735860_广东省文化和旅游厅关于开展文化主题旅游饭店创建工作的通知_22.png220402142208735860_广东省文化和旅游厅关于开展文化主题旅游饭店创建工作的通知_23.png220402142208735860_广东省文化和旅游厅关于开展文化主题旅游饭店创建工作的通知_24.png220402142208735860_广东省文化和旅游厅关于开展文化主题旅游饭店创建工作的通知_25.png220402142208735860_广东省文化和旅游厅关于开展文化主题旅游饭店创建工作的通知_26.png220402142208735860_广东省文化和旅游厅关于开展文化主题旅游饭店创建工作的通知_27.png220402142208735860_广东省文化和旅游厅关于开展文化主题旅游饭店创建工作的通知_28.png220402142208735860_广东省文化和旅游厅关于开展文化主题旅游饭店创建工作的通知_29.png220402142208735860_广东省文化和旅游厅关于开展文化主题旅游饭店创建工作的通知_30.png220402142208735860_广东省文化和旅游厅关于开展文化主题旅游饭店创建工作的通知_31.png220402142208735860_广东省文化和旅游厅关于开展文化主题旅游饭店创建工作的通知_32.png220402142208735860_广东省文化和旅游厅关于开展文化主题旅游饭店创建工作的通知_33.png220402142208735860_广东省文化和旅游厅关于开展文化主题旅游饭店创建工作的通知_34.png220402142208735860_广东省文化和旅游厅关于开展文化主题旅游饭店创建工作的通知_35.png220402142208735860_广东省文化和旅游厅关于开展文化主题旅游饭店创建工作的通知_36.png220402142208735860_广东省文化和旅游厅关于开展文化主题旅游饭店创建工作的通知_37.png220402142208735860_广东省文化和旅游厅关于开展文化主题旅游饭店创建工作的通知_38.png220402142208735860_广东省文化和旅游厅关于开展文化主题旅游饭店创建工作的通知_39.png220402142208735860_广东省文化和旅游厅关于开展文化主题旅游饭店创建工作的通知_40.png220402142208735860_广东省文化和旅游厅关于开展文化主题旅游饭店创建工作的通知_41.png

Baidu
map