长者助手
手机版
设为首页|加入收藏
首页 > 专题 > 广东加强旅游服务质量和信用体系建设 > 公共服务

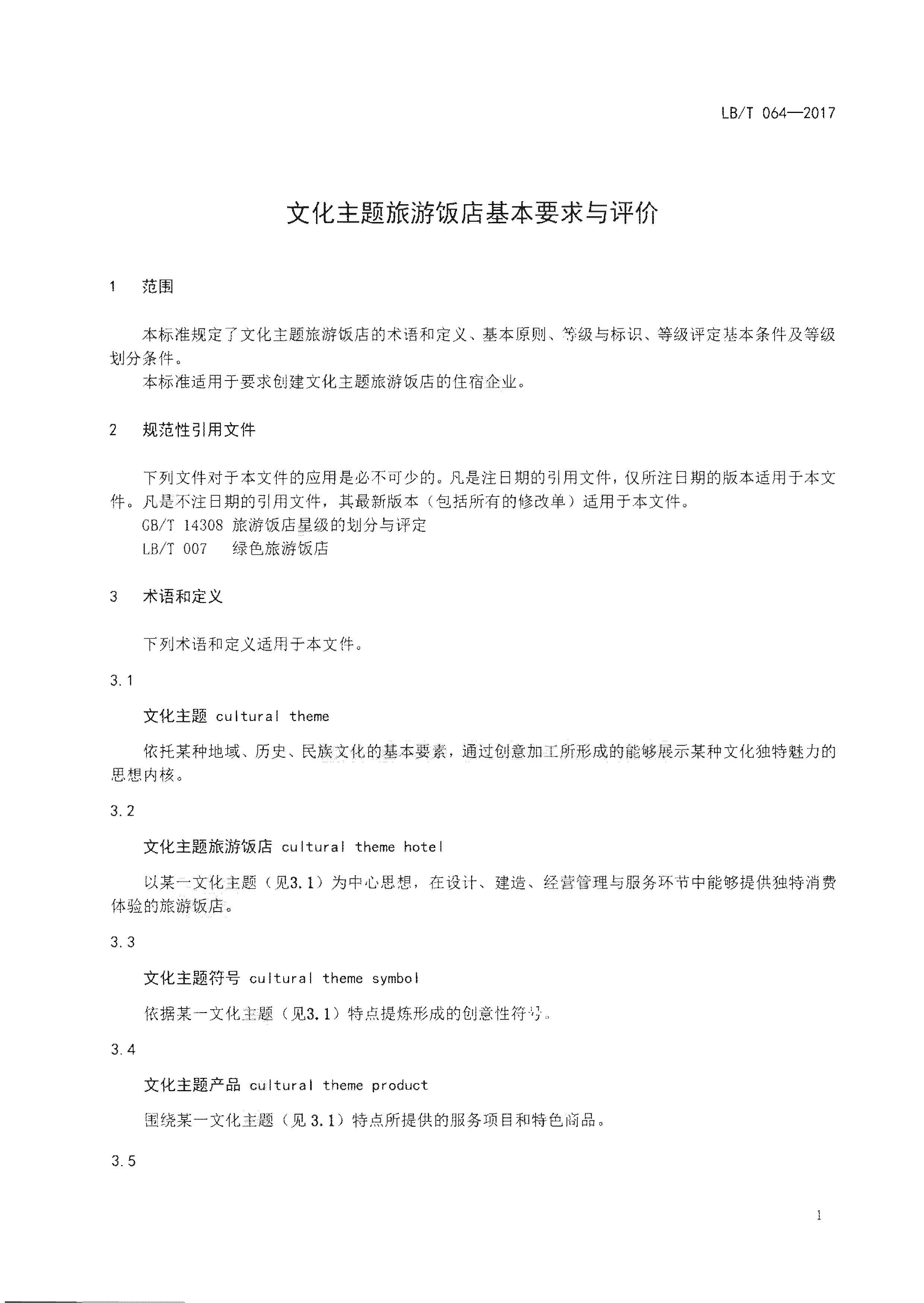
广东省文化和旅游厅关于开展文化主题旅游饭店创建工作的通知

时间 : 2022-11-24 15:13 来源 : 本网 【字体: 【打印】
分享到:

220402142208735860_广东省文化和旅游厅关于开展文化主题旅游饭店创建工作的通知_页面_01.jpg220402142208735860_广东省文化和旅游厅关于开展文化主题旅游饭店创建工作的通知_页面_02.jpg220402142208735860_广东省文化和旅游厅关于开展文化主题旅游饭店创建工作的通知_页面_03.jpg220402142208735860_广东省文化和旅游厅关于开展文化主题旅游饭店创建工作的通知_页面_04.jpg220402142208735860_广东省文化和旅游厅关于开展文化主题旅游饭店创建工作的通知_页面_05.jpg220402142208735860_广东省文化和旅游厅关于开展文化主题旅游饭店创建工作的通知_页面_06.jpg220402142208735860_广东省文化和旅游厅关于开展文化主题旅游饭店创建工作的通知_页面_07.jpg220402142208735860_广东省文化和旅游厅关于开展文化主题旅游饭店创建工作的通知_页面_08.jpg220402142208735860_广东省文化和旅游厅关于开展文化主题旅游饭店创建工作的通知_页面_09.jpg220402142208735860_广东省文化和旅游厅关于开展文化主题旅游饭店创建工作的通知_页面_10.jpg220402142208735860_广东省文化和旅游厅关于开展文化主题旅游饭店创建工作的通知_页面_11.jpg220402142208735860_广东省文化和旅游厅关于开展文化主题旅游饭店创建工作的通知_页面_12.jpg220402142208735860_广东省文化和旅游厅关于开展文化主题旅游饭店创建工作的通知_页面_13.jpg220402142208735860_广东省文化和旅游厅关于开展文化主题旅游饭店创建工作的通知_页面_14.jpg220402142208735860_广东省文化和旅游厅关于开展文化主题旅游饭店创建工作的通知_页面_15.jpg220402142208735860_广东省文化和旅游厅关于开展文化主题旅游饭店创建工作的通知_页面_16.jpg220402142208735860_广东省文化和旅游厅关于开展文化主题旅游饭店创建工作的通知_页面_17.jpg220402142208735860_广东省文化和旅游厅关于开展文化主题旅游饭店创建工作的通知_页面_18.jpg220402142208735860_广东省文化和旅游厅关于开展文化主题旅游饭店创建工作的通知_页面_19.jpg220402142208735860_广东省文化和旅游厅关于开展文化主题旅游饭店创建工作的通知_页面_20.jpg220402142208735860_广东省文化和旅游厅关于开展文化主题旅游饭店创建工作的通知_页面_21.jpg220402142208735860_广东省文化和旅游厅关于开展文化主题旅游饭店创建工作的通知_页面_22.jpg220402142208735860_广东省文化和旅游厅关于开展文化主题旅游饭店创建工作的通知_页面_23.jpg220402142208735860_广东省文化和旅游厅关于开展文化主题旅游饭店创建工作的通知_页面_24.jpg220402142208735860_广东省文化和旅游厅关于开展文化主题旅游饭店创建工作的通知_页面_25.jpg220402142208735860_广东省文化和旅游厅关于开展文化主题旅游饭店创建工作的通知_页面_26.jpg220402142208735860_广东省文化和旅游厅关于开展文化主题旅游饭店创建工作的通知_页面_27.jpg220402142208735860_广东省文化和旅游厅关于开展文化主题旅游饭店创建工作的通知_页面_28.jpg220402142208735860_广东省文化和旅游厅关于开展文化主题旅游饭店创建工作的通知_页面_29.jpg220402142208735860_广东省文化和旅游厅关于开展文化主题旅游饭店创建工作的通知_页面_30.jpg220402142208735860_广东省文化和旅游厅关于开展文化主题旅游饭店创建工作的通知_页面_31.jpg220402142208735860_广东省文化和旅游厅关于开展文化主题旅游饭店创建工作的通知_页面_32.jpg220402142208735860_广东省文化和旅游厅关于开展文化主题旅游饭店创建工作的通知_页面_33.jpg220402142208735860_广东省文化和旅游厅关于开展文化主题旅游饭店创建工作的通知_页面_34.jpg220402142208735860_广东省文化和旅游厅关于开展文化主题旅游饭店创建工作的通知_页面_35.jpg220402142208735860_广东省文化和旅游厅关于开展文化主题旅游饭店创建工作的通知_页面_36.jpg220402142208735860_广东省文化和旅游厅关于开展文化主题旅游饭店创建工作的通知_页面_37.jpg220402142208735860_广东省文化和旅游厅关于开展文化主题旅游饭店创建工作的通知_页面_38.jpg220402142208735860_广东省文化和旅游厅关于开展文化主题旅游饭店创建工作的通知_页面_39.jpg220402142208735860_广东省文化和旅游厅关于开展文化主题旅游饭店创建工作的通知_页面_40.jpg220402142208735860_广东省文化和旅游厅关于开展文化主题旅游饭店创建工作的通知_页面_41.jpg

Baidu
map